当前时间:
2025年11月01日 21:11:23
加入收藏
|
内网系统登录
|
旧版回顾
|
OA登录
|
招聘系统入口
首页
|
优米娱乐有限公司地址查询电话
|
新闻中心
|
专家推荐
|
科室介绍
|
科研教学
|
护理天地
|
肿瘤科普
|
米优app官方下载
|
咨询投诉
通知公示
MORE
通知公示
通知
公示
MORE
当前位置 >
首页
>
公示
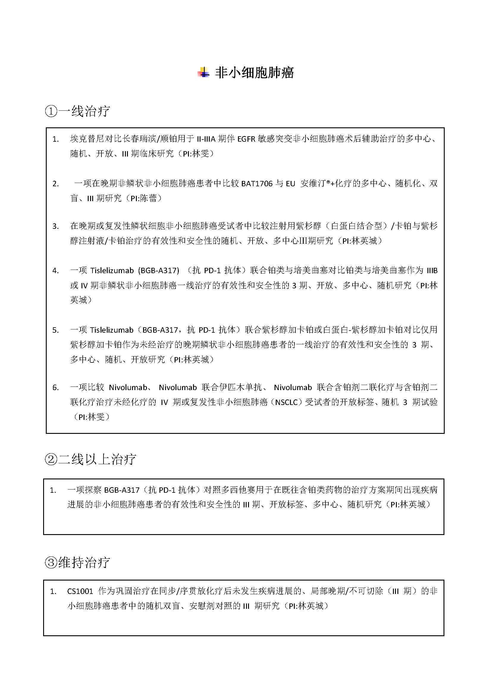
优米软件下载官方版药物临床试验在研项目汇总
所属分类:
[公示]
来源:优米软件下载官方版 更新时间:2019-05-13
欢迎使用ueditor!
[ 返回上级 ]
[ 返回首页 ]
上一个:
转发医学院“临床教学技能”系列工作坊五:临床技能带教
下一个:
关于申报 2019 年度广东省卫生健康适宜技术推广项目的通知
app优米