当前时间:
2026年04月20日 01:10:40
加入收藏
|
内网系统登录
|
旧版回顾
|
OA登录
|
招聘系统入口
首页
|
|
新闻中心
|
专家推荐
|
科室介绍
|
科研教学
|
护理天地
|
肿瘤科普
|
|
咨询投诉
招标采购
MORE
招标采购
招标采购
MORE
当前位置 >
首页
>
招标采购
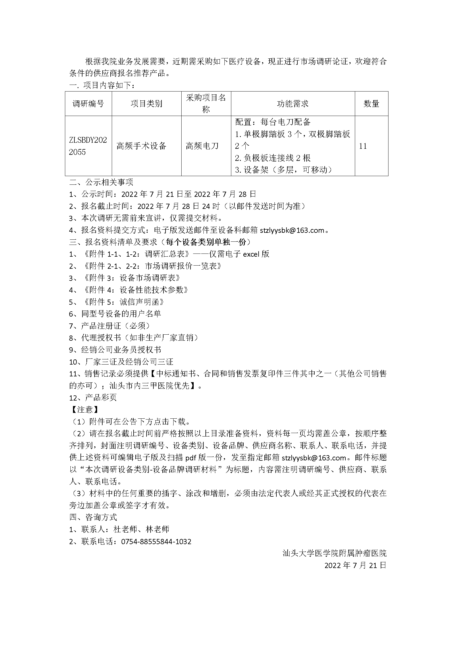
医用设备调研公告(高频手术设备)
所属分类:
[招标采购]
来源: 更新时间:2022-07-21
附件:
附件1:设备调研汇总表.xls
附件2-5.docx
[ 返回上级 ]
[ 返回首页 ]
上一个:
医用设备调研公告(医用内窥镜-胸腔镜)
下一个:
汕大医肿瘤医党【2022】26号:关于调整我院职业道德、行风建设领导小组的通知
map